Berichte und Exporte
In der Detailansicht eines Diagramms finden Sie die Option Berichte & Exporte mit den folgenden Möglichkeiten (weitere Informationen sind jeweils verlinkt). Beachten Sie, dass nur Administratoren und Editoren Exporte von Diagrammen im öffentlichen Arbeitsbereich erstellen können.
Berichte erstellen: Standardberichte und benutzerdefinierte Berichte
Außerdem werden in diesem Kapitel auch die Excel Exporte von Kategorien und die Importe von Archiven und BPMN Diagrammen beschrieben.
Ebenfalls haben Sie die Möglichkeit, die Grafik eines Diagramms in verschiedene Dateiformate zu exportieren. Weitere Informationen dazu finden Sie hier.
Wie kann ich die Inhalte eines Diagramms als Excel Datei exportieren?
Administratoren und Editoren können sich einen Excel Export mit den Inhalten eines Diagramms erstellen lassen. Standardmäßig gibt es für die Diagrammtypen WKD, EPK und BPMN außerdem den Matrix Report. Die Exporte können in der Administration der alten Benutzeroberfläche konfiguriert und aktiviert bzw. deaktiviert werden.
Diagramm nach Excel exportieren: Die exportierte Excel-Datei (auch Prozess-Warehouse genannt) umfasst die Tabellenblätter „Diagramm“ und „Objekt“. Im Tabellenblatt „Diagramm“ werden alle Attribute des Diagramms, die Diagramm ID sowie der Name der darüberliegenden Kategorie aufgelistet. Das Blatt „Objekt“ enthält den Objekttyp, den Symboltyp sowie alle Attribute der Objekte, welche in dem Diagramm enthalten sind. Darunter fallen auch die Entity ID und die Occurrence ID, welche das Objekt und dessen Ausprägung im Diagramm eindeutig identifizieren. Des Weiteren wird die Zugehörigkeit zu dem Diagramm mithilfe des Diagrammnamens und der Diagramm ID für die jeweiligen Objekte dargestellt. Insgesamt erfolgt die Ausgabe der Attribute in diesem Export in der im System ausgewählten Inhaltssprache.
Hinweis
In älteren Versionen erfolgte der Export aller Attributtypen, unabhängig davon, ob sie innerhalb der Methode deaktiviert oder entfernt wurden. Ab sofort werden nur noch sichtbare Attributtypen exportiert.
Bemerkung
Attributwerte, die mehr als 32767 Zeichen enthalten, werden nun automatisch gekürzt. Sie erhalten am Ende des abgeschnittenen Wertes einen Hinweis, dass dieser gekürzt wurde.
Matrix Report: Die Export-Datei (auch Prozessmatrix genannt) teilt sich in sieben Tabellenblätter auf. Die ersten fünf bieten Ihnen dabei vorgefertigte Auswertungen zu verschiedenen Entitäten an. Diese Tabellenblätter dienen zur Auswertung der „Applikations-Verwendung“, „Dokument-Verwendung“, „RACI-Abbildung“, „Risikovorkommen“ und „Diagramm-Metriken“. Diese automatisch generierten Auswertungen werden mithilfe von Pivot-Tabellen dargestellt. Das Tabellenblatt „Daten“ der Datei umfasst die gesammelten Informationen. Darin enthalten sind einige Diagramminformationen, alle modellierten Aktivitäten und unmittelbar mit den Aktivitäten verbundene Objekte, wie die sogenannten Satelliten. Unter anderem wird hier auch die Entity ID und die Occurrence ID gelistet, welche das verbundene Objekt und dessen Ausprägung im Diagramm eindeutig identifizieren. Nicht verbundene Objekte und Objekte, welche über zwei Ecken mit einer Aktivität verbunden sind, bspw. Kontrollen von Risiken, werden nicht berücksichtigt. Des Weiteren enthält der Report keine Angaben über den Prozessfluss. Das letzte Tabellenblatt „Matrix“ beinhaltet die Pivot-Tabelle, in der Sie verschiedene Auswertungen selber erstellen können. Weitere Informationen zum Umgang mit Pivot-Tabellen finden Sie u.a. hier oder auf dieser Support Webseite.
Hinweis
Bitte beachten Sie, dass ein Matrix Report, der auf einem Diagramm ohne Sequenzflüsse oder Nachrichtenflüsse (d. h. nur mit Aktivitäten, Ereignissen oder Gateways, aber ohne Verbindungen) ausgeführt wird, zu einer leeren Excel-Datei führt. Wenn Sie die Datei öffnen und „Bearbeitung aktivieren“ wählen, erscheint eine entsprechende Warnmeldung. Dies ist das erwartete Verhalten, da die Pivot-Tabelle im Matrix Report die Beziehungen zwischen den Diagrammelementen darstellt. Ohne Sequenz- oder Nachrichtenflüsse werden jedoch keine Beziehungen definiert.
Um einen Excel Export zu erstellen, öffnen Sie die Diagrammansicht Ihres Diagramms im öffentlichen Arbeitsbereich. Wechseln Sie in der rechten Seitenleiste in die Optionen und selektieren dort den Eintrag Berichte & Exporte.

Als erste Gruppe werden Ihnen dort die Excel Exporte angezeigt.

Klicken Sie in der Gruppe auf den Start Button des gewünschten Exports, wird dieser generiert und Sie erhalten eine entsprechende Meldung. Sobald dies abgeschlossen ist, können Sie in einer zweiten Meldung die Excel Datei durch einen Klick auf den entsprechenden Link herunterladen.
Nachdem der Export einmal erstellt wurde, finden Sie an dem Eintrag in der Rubrik Berichte & Exporte auch einen Download Button, wo Sie den jeweiligen Excel Export herunterladen können.

Der Download Button wird nicht mehr angezeigt, wenn an dem Diagramm nach der Erstellung des Exports Änderungen vorgenommen wurden. In dem Fall können Sie einen neuen Export zum aktuellen Stand des Diagramms erstellen und diesen anschließend wieder herunterladen.
Tipp
Im Rahmen des DSGVO-Maßnahmenplans können Sie das Prozess-Warehouse nach Dokumenten und Aktivitäten filtern, an welchen „Datenschutz“ gepflegt ist. Eine weitere Anwendungsmöglichkeit bietet das Filtern nach „Risiko“, wodurch Sie die Risikomatrix einsehen können.
Bemerkung
Sie können auch Excel Exporte von Kategorien erstellen, um die Daten mehrerer Diagramme in einer Datei zu exportieren. Für archivierte Versionen können ebenfalls Excel Exporte erstellt werden.
Wie kann ich ein Diagramm exportieren?
Um Daten zu sichern oder durch einen anschließenden Import zu verschieben, können Administratoren und Editoren Diagramme aus dem öffentlichen Arbeitsbereich, aus der Vorschau und der Veröffentlichung exportieren. Sie erreichen die Funktion sowohl in der Detailansicht des gewünschten Diagramms als auch über dessen Kontextmenü in der Diagrammliste.
Wenn Sie die Diagrammansicht Ihres Diagramms im öffentlichen Arbeitsbereich geöffnet haben, wechseln Sie in der rechten Seitenleiste in die Optionen und selektieren Sie dort den Eintrag Berichte & Exporte.

Klicken Sie in der Gruppe Diagramm Exporte nun auf den Bericht erstellen Button für Diagrammarchiv exportieren, so wird der Export des Diagramms generiert. Alternativ können Sie auch eine BPMN Datei exportieren.

Alternativ können Sie zu Ihrem Diagramm in der Diagrammliste navigieren und dessen Kontextmenü (Drei-Punkte-Menü) öffnen. Wählen Sie dort Exportieren oder BPMN exportieren, um den Export zu generieren.

In beiden Fällen wird der Export als zip-Ordner erstellt und Sie erhalten eine entsprechende Meldung. Sobald dies abgeschlossen ist, können Sie in einer zweiten Meldung den Export durch einen Klick auf den entsprechenden Link herunterladen.
Nachdem der Export einmal erstellt wurde, finden Sie an dem Eintrag in der Rubrik Berichte & Exporte auch einen Download Button, wo Sie den zip-Ordner herunterladen können.

Hinweis
Der Download Button wird nicht mehr angezeigt, wenn an dem Diagramm nach der Erstellung des Exports Änderungen vorgenommen wurden. In dem Fall können Sie einen neuen Export zum aktuellen Stand des Diagramms erstellen und diesen anschließend wieder herunterladen.
Bemerkung
Bitte beachten Sie, dass wenn die neueste Version veraltet ist und eine neue Version mit der Veröffentlichung synchronisiert wird, wird der Download für den Export bei der Exportoption entfernt.
Warnung
BIC bietet die Flexibilität, die Modellierungsnotation über die BPMN-Standards hinaus zu erweitern, so dass Sie Konzepte wie das Customer Journey Mapping einbeziehen können, um Ihre Prozessdarstellung zu verbessern. Es ist jedoch wichtig zu beachten, dass der BPMN-Export dann möglicherweise nicht mehr unterstützt werden kann, wenn diese Erweiterungen oder andere benutzerdefinierte Erweiterungen verwendet werden.
Wie kann ich ein Archiv oder Diagramm importieren?
Sie haben die Möglichkeit, ein exportiertes Archiv oder ein BPMN Diagramm in Ihr aktuelles Repository zu importieren. Wechseln Sie dazu in die Optionen und klicken Sie auf Importieren.

Daraufhin können Sie auswählen, ob Sie ein Archiv oder ein BPMN Diagramm importieren möchten.

Im erscheinenden Dateiauswahlfenster können Sie den gewünschten Import wählen. Daraufhin wird der Import ausgeführt, was anhand einer entsprechenden Meldung am rechten Bildschirmrand erkennbar ist. Wenn der Import erfolgreich durchgeführt werden konnte, erhalten Sie eine weitere Meldung.

Hinweis
Aktuell können nur Administratoren die Import-Funktion nutzen.
Hinweis
Bitte beachten Sie, dass Imports oder Uploads technisch auf eine Größe von 1.000 MB begrenzt sind.
Bemerkung
Die Datumsangaben, welche Sie innerhalb Ihrer Importe vorfinden (z.B. „Gültig ab“, „Gültig bis“, „Erstellt am“ und ähnliche), unterliegen einer Konvertierung in die Zeitzone des jeweils aktiven Benutzers. Auf diese Weise erfolgt die Anzeige der Datumsangaben stets in Übereinstimmung mit der gegenwärtigen Zeitzone des Benutzers.
Existiert Ihr importiertes Archiv bereits in Ihrem Repository, so werden folgende Aspekte behandelt:
Bereits vorhandene Diagramme mit derselben Diagramm-ID des importierten Archivs werden archiviert und das importierte Diagramm bekommt die aktive Version.
Bereits vorhandene Diagramme mit derselben Diagramm-ID des importierten Archivs in einer Kategorie werden entfernt und in die selektierte Kategorie importiert.
Bereits vorhandene Kategorien mit derselben Kategorie-ID des importierten Archivs bleiben bestehen.
Bereits vorhandene Entitäten mit derselben Entitäts-ID des importierten Archivs werden aktualisiert.
Bemerkung
Diagramme mit derselben Diagramm-ID können nur einmal im Repository existieren.
Welche Berichte kann ich herunterladen?
Unter der Option Berichte & Exporte in der Detailansicht eines Diagramms finden Sie die Standardberichte von BIC Process Design und die benutzerdefinierten Berichte. Benutzerdefinierte Berichte können in der Administration erstellt und mit Vorlagen konfiguriert werden. Es stehen Ihnen die folgenden Standardberichte zur Verfügung:
Handbuch: Der Handbuch Report (.docx-Dokument) kann standardmäßig für einzelne Diagramme (BPMN und EPK) ausgeführt werden. Das Deckblatt enthält den Namen des Diagramms sowie einige Freigabedaten. Des Weiteren gibt es eine Prozessübersicht, eine Prozessgrafik, eine Übersicht der Verantwortlichkeiten im Prozess, eine tabellarische Darstellung der Prozessschritte sowie einen Anhang. Die Prozessübersicht enthält im Standard durchführende und mitwirkende Rollen, Inputs, Outputs, IT-Systeme sowie Risiken und Kennzahlen. Die tabellarische Darstellung der Prozessschritte umfasst eine Liste aller vorhandenen Aktivitäten und zugehöriger Symbole wie Inputs, Outputs, Systeme, Risiken und Kennzahlen.
Handbuch mit Hinterlegungen: Dieser Export kann standardmäßig für Prozessübersichten (WKD) und Prozesse (EPK und BPMN), welche Hinterlegungen beinhalten, ausgeführt werden. Er umfasst eine umfangreiche Prozessbeschreibung inklusive aller Diagramme, welche hinter dem jeweiligen Prozess und wiederum den hinterlegten Diagrammen abgebildet sind.
Hinweis
Die Datumsangaben, welche Sie innerhalb Ihrer Exporte vorfinden (z.B. „Gültig ab“, „Gültig bis“, „Erstellt am“ und ähnliche), unterliegen einer Konvertierung in die Zeitzone des jeweils aktiven Benutzers. Auf diese Weise erfolgt die Anzeige der Datumsangaben stets in Übereinstimmung mit der gegenwärtigen Zeitzone des Benutzers.
Bemerkung
Alle Attributtypen, welche Datumsangaben als Werte besitzen, werden bei diesem Export in der xlsx Datei ebenfalls den Datentyp Datum in der entsprechenden Zelle besitzen. Somit können Sie diese anschließend weiterverarbeiten, um beispielsweise Zeitspannen zu berechnen. Dies gilt für alle Prozess-Warehouse Exporte, egal ob diese für Repositories, Kategorien, Diagramme oder den Katalog ausgeführt werden. Das in Excel angezeigte Datumsformat (z.B. 12.05.2019 oder 12/05/2019) ist abhängig von der Anzeigesprache, welche in den Windows Spracheinstellungen festgelegt wurde.
Bemerkung
Subprozesse zu Start- oder Endaktivitäten mit dem Knoten-Symboltyp NST_INTERFACE sind explizit aus dem Handbuch mit Hinterlegungen ausgeschlossen.
Prozesskosten/Simulation: Eine umfangreiche Erläuterung zu diesem Export finden Sie in dem gesonderten Kapitel.
Unter „Berichte erstellen“ wird beschrieben, wie Sie die genannten Exporte finden können.
Bemerkung
Als Administrator können Sie grundlegende Einstellungen einzelner Reports verändern, wie z.B. deren Verfügbarkeit. Zusätzlich haben Sie die Möglichkeit, die Berichte mithilfe eines Report-Templates für Sie individuell anzupassen.
Welche Berichte sortieren die Aktivitäten Prozessfluss orientiert?
Ähnlich wie in der Diagrammansicht Matrix werden Aktivitäten in bestimmten Berichten nach dem Prozessfluss des jeweiligen Diagramms aufgelistet. Das bedeutet, dass Aktivitäten, welche zu Beginn Ihres Prozessfluss stehen, auch als erstes in dem dementsprechenden Bericht aufgeführt werden.
Dieser Sortieralgorithmus ist für alle Berichte im .docx format vorhanden. Dies betrifft standardmäßig das Handbuch und das Handbuch mit Hinterlegungen. Die davon betroffenen Diagrammtypen sind dementsprechend das Kollaborationsdiagramm (BPMN), der Prozess (EPK) und Prozessübersichten (WKD).
Bemerkung
Falls Gateways oder Operatoren in einem Pfad modelliert sind, wird die Reihenfolge der darauffolgenden Aktivitäten basierend auf deren Wahrscheinlichkeit bestimmt.
Wie kann ich einen Bericht erstellen und herunterladen?
Wenn Sie einen Bericht erstellen, wird dieser stets auf Basis der aktuellen Diagrammversion entwickelt. Achten Sie daher darauf, in welchem Bereich Sie sich befinden und wechseln Sie diesen ggf. über das entsprechende Menü.
Navigieren Sie in der Diagrammliste zu dem gewünschten Diagramm und öffnen Sie es. Wechseln Sie anschließend in der rechten Seitenleiste zu den Optionen und wählen Sie dort den Eintrag Berichte & Exporte.

In der Gruppe Berichte werden alle verfügbaren Berichte aufgelistet. Erstellen Sie den gewünschten Bericht, indem Sie auf den zugehörigen Start Button klicken.

Sobald der Bericht erstellt wurde, erhalten Sie eine Meldung am unteren Bildschrimrand über welchen Sie das Herunterladen des Berichts mit einem Klick starten können. Alternativ können Sie den Bericht auch über den Download Button herunterladen, der rechts neben dem Eintrag erscheint, wenn der Bericht erstellt wurde.

Bemerkung
Die Sprache der Berichte richtet sich immer nach der von Ihnen gesetzten Inhaltssprache.
Bemerkung
Sie können auch Berichte von geöffneten, archivierten Versionen erstellen.
Prozesskosten/Simulation
Die Prozesskosten/Simulation (.xlsx-Datei) kann auf einzelnen Diagrammen (BPMN und EPK) ausgeführt werden. Das Herunterladen des Reports wird hier genauer beschrieben.
Dieser Report bietet Ihnen auf drei Tabellenblättern eine detaillierte Auflistung und Berechnung von verschiedenen Kosten, Zeiten und Kapazitätsbedarfen. Grundsätzlich werden zur sinnvollen Auswertung einige Attribut-Eingaben in den betroffenen Diagrammen in BIC Process Design benötigt. Diese Eingaben betreffen neben dem Namen der Ressourcen und Aktivitäten auch die Attribute in der Analyse-Attributgruppe. Sie werden in den Report übernommen und sind im Folgenden in den jeweiligen Teilabschnitten unter dem Gesichtspunkt „aus dem System übernommen“ erläutert. Im Report selbst können die übernommenen Werte manuell angepasst werden. Des Weiteren werden mehrere Ausprägungen von Ressourcen-Objekten in einem Diagramm als ein Objekt im Report erkannt. Ausprägungen von Aktivitäten und Aktivitäten oder Ressourcen mit dem gleichen Namen werden jedoch einzeln im Report ausgegeben. Beachten Sie daher, dass unterschiedliche Objekte im Allgemeinen auch unterschiedliche Namen haben sollten, da einige Berechnungen ansonsten verfälscht werden können. Im Folgenden werden die einzelnen Tabellenblätter näher erläutert, um das Analysevorgehen zu verdeutlichen.
Tabellenblatt „Aktivitäten“
Dieses Tabellenblatt umfasst vier verschiedene Blöcke. Im Folgenden werden die Funktionen und Berechnungen anhand der einzelnen Begriffe innerhalb der Blöcke verdeutlicht.
Kostenrechnung: Dieser Block ist essenziell für die weiteren, automatisch ausgeführten Berechnungen aller Zeiten und Kosten. Bis auf das Feld Währung werden die gefragten Felder nicht automatisch bei der Erstellung des Reports ausgefüllt. Sie müssen stattdessen händisch in der Excel-Datei eingetragen werden.

Datum: In der zugehörigen Zelle können Sie ein beliebiges, beispielsweise das heutige Datum, eintragen.
Erfassungsperiode: In der zugehörigen Zelle ist die Eingabe der Erfassungsperiode gefragt. Diese könnte beispielsweise „Woche“ oder „Monat“ lauten. Die Periode sollte auch bei den Eingaben in BIC Process Design beachtet werden und übereinstimmen, um einige Berechnungen nicht zu verfälschen. Beispielsweise hängt die Kapazität einer Ressource (siehe Tabellenblatt „Ressourcen“) von der Erfassungsperiode ab!
Durchläufe pro Periode: In Abhängigkeit von der Erfassungsperiode muss hier die Anzahl der Durchläufe dieses Prozesses eingetragen werden, bspw. 5. Nur mithilfe dieser Zahl können weitere Berechnungen automatisch durchgeführt werden.
Währung: Die Zelle, die der Währung zugeordnet ist, zeigt standardmäßig das Währungssymbol für den Euro (“€“) an und wird auf allen Arbeitsblättern entsprechend angezeigt. Es besteht die Möglichkeit, die Währung auf Dollar („$“) zu ändern, indem Sie auf die Zelle klicken und die Dropdown-Liste öffnen. Die Änderung wird automatisch auf allen Arbeitsblättern übernommen.
Aktivitäten des Prozesses: Dieser Abschnitt liefert eine prägnante Zusammenfassung der Prozessaktivitäten, ihrer Häufigkeiten und bereits anfallenden Gesamtkosten, die teilweise aus noch folgenden Berechnungen resultieren.

Aus dem System übernommen:
Aktivitäten: Nummer, welche beim Auslesen des Prozesses zugeordnet wird, und Name der Aktivität
Wahrscheinlichkeit: Wahrscheinlichkeit, mit welcher diese Aktivität im Prozess durchgeführt wird (in %)
Sachkosten (SK): Kosten einer Aktivität (in €)
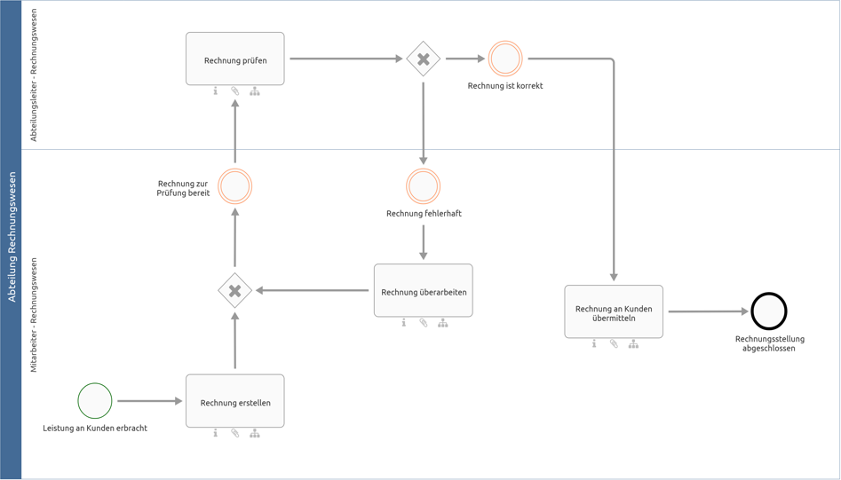
Die Werte wurden beispielsweise für die Aktivität „Rechnung erstellen“ zuvor wie folgt in die Attribute im System eingetragen:

Berechnungen im Report in Abhängigkeit von der Anzahl der Durchläufe:
Häufigkeit: Wahrscheinlichkeit multipliziert mit der Anzahl der Durchläufe; sie gibt an, wie oft eine Aktivität pro Periode ausgeführt wird
Gesamtsachkosten (GesamtSK): Sachkosten multipliziert mit der Häufigkeit; entspricht den Sachkosten einer Aktivität pro Periode (in €)
Gesamtressourcenkosten (GesamtRK): Summe aller Kosten der an dieser Aktivität beteiligten Ressourcen pro Periode (in €), Berechnung mithilfe des Blocks „Ressourcen“
Gesamtkosten: Summe der Gesamtressourcenkosten und Gesamtsachkosten pro Aktivität pro Periode (in €)
Gesamt: Diese drei Zahlen stellen jeweils die aufsummierten GesamtSK, GesamtRK und Gesamtkosten aller Aktivitäten zusammen dar. Sie entsprechen demnach den jeweiligen gesamten Kosten der Periode. (in €)
Zeiten: In diesem Block werden einige grundlegende Zeiten aufgelistet und Gesamtzeiten ausgegeben.

Aus dem System übernommen:
Bearbeitungszeit (BZ): Bearbeitungszeit einer Aktivität (in Minuten)
Liegezeit (LZ): Liegezeit einer Aktivität (in Minuten)
Transportzeit (TZ): Transportzeit einer Aktivität (in Minuten)
Einarbeitungszeit (EZ): Einarbeitungszeit einer Aktivität (in Minuten)
Die Werte wurden beispielsweise für „Aktivität 1“ zuvor wie folgt in die Attribute im System eingetragen:

Berechnungen im Report in Abhängigkeit von der Anzahl der Durchläufe:
Gesamtzeit: Summe aller Zeiten BZ, LZ, TZ und EZ, multipliziert mit der Häufigkeit pro Aktivität (in Minuten)
Gesamt: Summe der Gesamtzeiten aller Aktivitäten pro Periode (in Minuten)
Ressourcen: Dieser Block unterteilt sich in weitere Ressourcen-Blöcke, welche aneinandergereiht dargestellt und je vier Spalten lang sind. Pro Ressource werden hier der Name und die unten aufgelisteten Werte, wie zugehörige Kosten und Zeiten, abgebildet. Das Mitwirken einer Ressource bei einer Aktivität ist durch die vorhandenen Zahlen innerhalb eines Blocks in der jeweiligen Zeile erkennbar. Dementsprechend bleiben die Felder leer, falls eine Ressource eine Aktivität nicht ausführt. Die Berechnung für „GesamtRK“ erfolgt schließlich ressourcenübergreifend und steht somit in der letzten Spalte des Blocks. Die aufgelisteten Ressourcen entsprechen den Ressourcen im Tabellenblatt „Ressourcen“. Die Tabellenblätter sind miteinander verknüpft und beeinflussen sich gegenseitig.

Aus dem System übernommen:
Bearbeitungszeit (BZ): Zeit, welche eine Ressource zur Bearbeitung einer Aktivität benötigt (in Minuten). Diese entspricht der BZ der Aktivität, falls keine gesonderte Eingabe pro Ressource in BIC Process Design möglich ist. Die Zahl kann eigenhändig im Report verändert werden.
Berechnungen im Report in Abhängigkeit von der Anzahl der Durchläufe:
Ressourcenkosten pro Durchlauf (RK pro Durchlauf): Kostensatz der Ressource (siehe Tabellenblatt „Ressourcen“) multipliziert mit der BZ, welche die Ressource zur Bearbeitung einer Aktivität benötigt (in €). Gibt an, wie viel eine Ressource bei einem Durchlauf der Aktivität kosten würde.
Ressourcenkosten (RK): RK pro Durchlauf multipliziert mit der Häufigkeit (in €). Kosten, welche die Ressource durch die Durchführung der Aktivität pro Periode verursacht.
Prozesszeit (PZ): Häufigkeit multipliziert mit der BZ, welche die Ressource zur Bearbeitung einer Aktivität benötigt (in Minuten). Gibt an, wie viel Zeit die Ressource zur Ausführung der Aktivität pro Periode benötigt.
Gesamt: jeweilige Summe der RK bzw. PZ. Gibt die gesamten Kosten bzw. die gesamte Zeit an, welche die Ressource pro Aktivität pro Periode benötigt (in € bzw. in Minuten).
Gesamte Ressourcenkosten (GesamtRK): Summe aller RK pro Aktivität. Gibt die Höhe der Kosten einer Aktivität pro Periode, verursacht durch die beteiligten Ressourcen, an (in €).
Bemerkung
Im Report selbst können aus dem System übernommene Eingabewerte wie Namen, Wahrscheinlichkeiten, Kosten, Zeiten und Kapazitäten nachträglich beliebig angepasst werden. Die Veränderungen sind beispielsweise für die Analyse-Stammattribute „Kapazität“ und „Kostensatz“ des Objekts „Rolle“ sinnvoll, falls diese Größen aktivitätsspezifisch sind. Stammattribute werden, im Gegensatz zu Ausprägungsattributen, für jede Ausprägung eines Objekts übernommen. Bestätigte Objekte sollten daher nur im Katalog oder in der Datei selbst verändert werden.
Tabellenblatt „Ressourcen“
Dieser Abschnitt beinhaltet die Ressourcenbedarfsberechnung, welche Kapazitäten und Kosten einzelner Ressourcen abgetrennt darstellt.
Ressourcenbedarfsrechnung: In diesem Block werden einige Werte von Ressourcen gesondert aufgelistet. Diese Werte stammen aus den Eingaben in dem System, aus den Berechnungen im Tabellenblatt „Aktivitäten“ oder werden hier gesondert berechnet.

aus dem System übernommen:
Ressourcen: Nummer, welche beim Auslesen des Prozesses zugeordnet wird, und Name der Ressourcen
Kapazität: Kapazität der Ressource (in Stunden)
Kostensatz: Kostensatz der Ressource (in € pro Minute)
Die Werte wurden beispielsweise für die Rolle „Mitarbeiter Rechnungswesen“ zuvor wie folgt in die Attribute im System eingetragen:

Berechnungen im Report in Abhängigkeit von der Anzahl der Durchläufe:
Gesamte Ressourcenkosten (GesamtRK): Summe der Kosten dieser Ressource in der gewählten Periode (in €); wird aus dem Tabellenblatt „Aktivitäten“, Block „Ressourcen“ von „Gesamt“ übernommen
Gesamtzeit: Summe der Bearbeitungszeiten der Ressource über beteiligte Aktivitäten in der gewählten Periode (in Minuten), wird aus dem Tabellenblatt „Aktivitäten“, Block „Ressourcen“ von „Gesamt“ übernommen
Kapazitätsbedarf: Verhältnis von Gesamtzeit, welche die Ressource benötigt, um die Aktivitäten dieses Prozesses ausführen zu können, zu ihrer verfügbaren Kapazität. Der Wert des Kapazitätsbedarfs gibt somit an, inwieweit eine Ressource ihre verfügbare Zeit ausschöpft oder ob Sie für ihre Aufgaben mehr Zeit benötigen. Dabei wird wie folgt unterschieden.
Wert größer 1 (rotes X): Die für die Aufgaben benötigte Zeit überschreitet die Kapazität dieser Ressource für den gewählten Prozess. Es besteht Kapazitätsbedarf.
Wert zwischen 0,5 und 1 (grüner Haken): Die Kapazität ist gleich bis halb so groß, wie die benötigte Bearbeitungszeit der Aktivitäten. Die Ressource hat ausreichend Kapazitäten.
Wert kleiner als 0,5 (gelbes Ausrufezeichen): Die Kapazität ist mehr als doppelt so groß, wie die benötigte Bearbeitungszeit der Aktivitäten. Die Ressource hat viel Kapazität übrig.
Tabellenblatt „Diagramm“
Hier können Sie ein Bild vom ausgewerteten Diagramm sehen.

Wie kann ich alle Diagramme einer Kategorie (als Excel Datei) exportieren?
Wenn ein Export nicht nur die Daten eines einzelnen Diagrammes enthalten soll, können Sie die Exportmöglichkeiten für Kategorien (bzw. Repositorys) nutzen. Dabei können Sie (mit der Standardeinstellung aus dem Administrationsbereich) zwischen dem Matrix Report und dem einfachen Excel Export wählen. Die Exporte können in der Administration der alten Benutzeroberfläche konfiguriert und aktiviert bzw. deaktiviert werden. Folgende Inhalte werden dabei jeweils als .xlsx-Datei exportiert:
Kategorie nach Excel exportieren: Bei der Erstellung des Exports von einer Kategorie werden alle in der Kategorie enthaltenen Diagramme berücksichtigt. Die exportierte Excel-Datei (auch Prozess-Warehouse genannt) umfasst die Tabellenblätter „Diagramm“ und „Objekt“. Im Tabellenblatt „Diagramm“ werden alle Attribute der betroffenen Diagramme, die jeweilige Diagramm ID sowie der Name der darüberliegenden Kategorie aufgelistet. Das Blatt „Objekt“ enthält den Objekttyp, den Symboltyp sowie alle Attribute der Objekte, welche in den betroffenen Diagrammen enthalten sind. Darunter fallen auch die Entity ID und die Occurrence ID, welche das Objekt und dessen Ausprägung im Diagramm eindeutig identifizieren. Des Weiteren wird die Zugehörigkeit zu einem Diagramm mithilfe des Diagrammnamens und der Diagramm ID für die jeweiligen Objekte dargestellt. Insgesamt erfolgt die Ausgabe der Attribute in diesem Export in der im System ausgewählten Inhaltssprache.
Hinweis
In älteren Versionen erfolgte der Export aller Attributtypen, unabhängig davon, ob sie innerhalb der Methode deaktiviert oder entfernt wurden. Ab sofort werden nur noch sichtbare Attributtypen exportiert.
Bemerkung
Attributwerte, die mehr als 32767 Zeichen enthalten, werden nun automatisch gekürzt. Sie erhalten am Ende des abgeschnittenen Wertes einen Hinweis, dass dieser gekürzt wurde.
Matrix Report: Die erstellte Excel Datei (auch Prozessmatrix genannt) teilt sich in sieben Tabellenblätter auf. Die ersten fünf bieten Ihnen dabei vorgefertigte Auswertungen zu verschiedenen Entitäten an. Diese Tabellenblätter dienen zur Auswertung der „Applikations-Verwendung“, „Dokument-Verwendung“, „RACI-Abbildung“, „Risikovorkommen“ und „Diagramm-Metriken“. Diese automatisch generierten Auswertungen werden mithilfe von Pivot-Tabellen dargestellt. Das Tabellenblatt „Daten“ der Datei umfasst die gesammelten Informationen. Darin enthalten sind einige Diagramminformationen, alle modellierten Aktivitäten und unmittelbar mit den Aktivitäten verbundene Objekte, wie die sogenannten Satelliten. Unter anderem wird hier auch die Entity ID und die Occurrence ID gelistet, welche das verbundene Objekt und dessen Ausprägung im Diagramm eindeutig identifizieren. Nicht verbundene Objekte und Objekte, welche über zwei Ecken mit einer Aktivität verbunden sind, bspw. Kontrollen von Risiken, werden nicht berücksichtigt. Des Weiteren enthält der Export keine Angaben über den Prozessfluss. Das letzte Tabellenblatt „Matrix“ beinhaltet die Pivot-Tabelle, in der Sie verschiedene Auswertungen selber erstellen können. Weitere Informationen zum Umgang mit Pivot-Tabellen finden Sie u.a. hier oder auf dieser Support Webseite.
Um einen der beiden Exporte zu erstellen, navigieren Sie im Menübereich Diagramme in die gewünschte Kategorie, öffnen Sie in der rechten Seitenleiste die Optionen und klicken Sie auf Berichte & Exporte.

Klicken Sie auf den Start Button des gewünschten Exports, wird dieser generiert und Sie erhalten eine entsprechende Meldung. Sobald dies abgeschlossen ist, können Sie in einer zweiten Meldung die Excel Datei durch einen Klick auf den entsprechenden Link herunterladen.
Nachdem der Export einmal erstellt wurde, finden Sie an dem zugehörigen Eintrag auch einen Download Button, wo Sie den Export herunterladen können.

Der Download Button wird nicht mehr angezeigt, wenn an einem Diagramm nach der Erstellung des Exports Änderungen vorgenommen wurden. In dem Fall können Sie einen neuen Export zum aktuellen Stand der Kategorie erstellen und diesen anschließend wieder herunterladen.
Best Practice
Sie können mithilfe des Matrix Report schnell identifizieren, welche Satelliten mit welchen Aktivitäten verbunden sind. Falls beispielsweise eine Applikation ausläuft, haben Sie einen Überblick über die betroffenen Diagramme, die betroffenen Aktivitäten und die damit verbundenen weiteren Beteiligten. Dazu müssten Sie z.B. lediglich die Häkchen für die Pivot-Tabellenfelder nacheinander aktivieren. Danach können Sie die entsprechenden Spalten (zum Beispiel Objekt Typ) mithilfe von Excel filtern. Zusätzlich können Sie weitere Fragestellungen mithilfe der Spaltenfelder und Wertfelder der Pivot-Tabelle beantworten.
Hinweis
Die Datumsangaben, welche Sie innerhalb Ihrer Exporte vorfinden (z.B. „Gültig ab“, „Gültig bis“, „Erstellt am“ und ähnliche), unterliegen einer Konvertierung in die Zeitzone des jeweils aktiven Benutzers. Auf diese Weise erfolgt die Anzeige der Datumsangaben stets in Übereinstimmung mit der gegenwärtigen Zeitzone des Benutzers.
Bemerkung
Sie können auch Excel Exporte von einzelnen Diagrammen erstellen.