Reports and Exports
In the detail view of a diagram you will find the option Reports & Exports with the following options (further information is linked in each case). Note that only administrators and editors can create exports of diagrams in the public workspace.
Create reports: default reports and customized reports
Moreover the Excel exports of categories and the imports of archives and BPMN diagrams are described in this chapter.
Additionally, you have the option to export the graphic of a diagram in various file formats. Further information can be found here.
How can I export the contents of a diagram as an Excel file?
Administrators and editors can create an Excel export containing the content of a diagram. By default, there is also the Matrix report for the diagram types VCD, EPC and BPMN. The exports can be configured and (de)activated in the administration of the old user interface.
Export to Excel: The exported Excel file (also called Process warehouse) includes the worksheets “Diagram” and “Object”. In the worksheet “Diagram” all attributes of the diagram, the diagram ID and the name of the category above are listed. The “Object” sheet contains the object type, the symbol type and all the attributes of the objects that are contained in the affected diagram. This also includes the Entity ID and the Occurrence ID, which uniquely identify the object and its occurrence in the diagram. In addition, the diagram name and the diagram ID for the respective objects show the affiliation to a diagram. Overall, all attributes in this export are output in the content language selected in the system.
Hint
In older versions, all attribute types were exported, regardless of whether they were deactivated or removed within the method. From now on, only visible attribute types are exported.
Note
Attribute values exceeding 32767 characters will be automatically shortened. A notification will be provided at the end of the shortened value indicating it has been reduced.
Matrix report: The .xlsx file (also called Process matrix) is divided into seven sheets. The first five sheets offer you pre-configured evaluations in form of pivot tables related to different entities. They offer evaluations about the “Application usage”, “Document usage”, “RACI mapping”, “Risk occurrence” and “Diagram metrics”. The “Data” sheet of the file contains some collected information. This includes some diagram information, all modeled activities and objects directly related to the activities, such as the so-called satellites. Among others, the Entity ID and the Occurrence ID, which uniquely identify the connected object and its occurrence in the diagram, are also listed here. Unconnected objects and objects that are connected to an activity via two corners, for example, controls of risks, are not taken into account. Furthermore, the report does not contain any information about the process flow. The last sheet “Matrix” includes a pivot table in which you can create various evaluations. For more information about how to handle pivot tables, see e.g. here or on this support website.
Hint
Please note that running a matrix report on a BPMN diagram with no sequence flows or message flows (i.e., containing only activities, events, or gateways, but no connections) will result in an empty Excel file. When you open the file and enable editing, a warning message will appear. This is expected behavior because the pivot table in the matrix report represents relationships between diagram elements. However, without sequence or message flows, no relationships are defined.
In order to create an Excel export, open your diagram in the diagram view of the public workspace. Switch to the Options in the right sidebar and select the entry Reports & Exports.

The Excel exports are shown as first group of exports.

Click the Start button at the desired export to create the file. You will receive a corresponding message. As soon as this is completed, you can download the export in a second message by clicking on the corresponding link.
Once the export has been created, you will also find a download button on the entry in the Reports & Exports section, where you can download the zip folder.

The Download button is no longer displayed if the diagram was changed after the export has been created. In this case, you can create a new export for the current state of the diagram and then download it again.
Tip
As part of the DSGVO action plan, you can filter the process warehouse for documents and activities to which “data protection” has been maintained. Another application possibility is filtering for “risk”, which allows you to see the risk matrix.
Note
You can create Excel exports of categories in order to export the data of multiple diagrams in one file. Excel exports of archived versions can be created as well.
How can I export a diagram?
Administrators and editors can export diagrams from the public workspace, from the preview and from the publication in order to save data or move it via a subsequent import. You can access the function both in the detailed view of the desired diagram and via its context menu in the diagram list.
If you have opened the diagram view of your diagram in the public workspace, switch to the Options in the right sidebar and select the entry Reports & Exports.

Click the Create the report button at the entry Export diagram archive in the Diagram exports group, to create the export of the current state. Alternatively you can also export a BPMN file.

Alternatively, you can navigate to your diagram in the diagrams list and open its context menu (three dots menu). Then select Export or Export BPMN in the menu to generate the export.

In both cases, the export is created as a zip folder and you will receive a corresponding message. As soon as this is completed, you can download the export in a second message by clicking on the corresponding link.
Once the export has been created, you will also find a download button on the entry in the Reports & Exports section, where you can download the zip folder.

Hint
The Download button is no longer displayed if the diagram was changed after the export has been created. In this case, you can create a new export for the current state of the diagram and then download it again.
Note
Please note that if the latest version is outdated and a new version is synchronized with the release, the download for the export will be removed from the export option.
Warning
BIC offers the flexibility to extend the modeling notation beyond BPMN standards, allowing you to incorporate concepts such as customer journey mapping to enhance your process representation. However, it is important to note that the BPMN export functionality might not be supported when these extensions or custom extensions are utilized.
How can I import an archive or diagram?
You have the opportunity to import an exported archive or BPMN diagram into your current repository. Go to the Options panel and select Import.

You can select whether you want to import an archive or a BPMN diagram.

In the appearing file selection window, you can select the desired import. The import will then be executed, which can be recognized by a corresponding message on the bottom of the right side of the screen. If the import was successful, you will receive another message.

Hint
Currently only Administrator can use the Import function.
Hint
Please note that imports or uploads are technically limited to 1.000 MB in size.
Note
The date information you find within your imports (e.g., “Valid from”, “Valid to”, “Created date”, and similar) undergo conversion to the time zone of the currently active user. This ensures that the display of date information always aligns with the user’s current time zone.
If your imported archive already exists in your repository, the following aspects will be handled:
Already existing diagrams with the same diagram ID of the imported archive will be archived and the imported diagram will become the active version.
Already existing diagrams with the same diagram ID of the imported archive in a category are removed and imported into the selected category.
Already existing categories with the same category ID of the imported archive remain.
Already existing entities with the same entity ID of the imported archive are updated.
Note
Diagrams with the same diagram ID can only exist once in the repository.
Which reports can I download?
In the Reports & Exports section in the detail view of a diagram, you will find the standard BIC Process Design reports and the customized reports. Custom reports can be created in administration and further configured with templates. The following standard reports are available to you:
Manual: The manual report (.docx-document) can be executed on individual diagrams (BPMN and EPC) by default. The cover sheet contains the name of the diagram as well as some release dates. Furthermore, there is a process overview, a process graphic, an overview of the responsibilities in the process, a tabular representation of the process steps and a description of used resources. As standard the process overview contains responsible and consulted roles, inputs, outputs, IT systems as well as risks and KPIs. The tabular representation of the process steps includes a list of all existing activities and associated symbols such as inputs, outputs, systems, risks and KPIs.
Manual report with assignments: By default, this export can be executed on process overviews (VCD) and processes (EPC and BPMN), which contain subprocesses. It includes a comprehensive process description including all diagrams, which are shown behind the respective process and furthermore behind the stored diagrams.
Hint
The date information you find within your exports (e.g., “Valid from”, “Valid to”, “Created date”, and similar) undergo conversion to the time zone of the currently active user. This ensures that the display of date information always aligns with the user’s current time zone.
Note
In this export, all attribute types which use dates as values, will also have the data type date in the corresponding cell within the xlsx file. With this you can then process these values, e.g. to calculate time spans. This applies for all process warehouse exports, regardless of whether they are carried out for repositories, categories, diagrams or the catalog. The displayed date format in excel (e.g. 12/05/2019 or 12:05.2019) depends on the display language, which has been set within the Windows language settings.
Note
Subprocesses on start or end activities with the node symbol type NST_INTERFACE are explicitly excluded from the manual report with assignments.
Process costs/simulation: A comprehensive explanation of this export can be found in the separate chapter.
See “Creating reports” to know how to perform these exports.
Note
As an administrator, you can change the basic settings of individual reports, such as their availability. You can also customize the reports by using a report template.
Which reports sort activities based on the process flow?
Similar to the matrix diagram view activities are listed in certain reports according to the process flow of the diagram. This means that activities which are placed at the beginning of the process flow, will also be listed first in the corresponding report.
This sorting algorithm is available for all reports in .docx format. This effects by default the Manual and the Manual report with assignments. The affected diagram types are accordingly the collaboration diagram (BPMN), the process (EPC) and the process overview (VCD).
Note
When gateways or operators have been modeled in a process flow, then the activities probability will determine the order of those activities.
How can I create and download a report?
If you create a report, it is always based on the current diagram version, so pay attention to which area you are in and, if necessary, change it via the corresponding menu.
Navigate to the desired diagram in the diagram list and open it. Switch to the options panel in the right sidebar and select Reports & Exports.

In the group Reports, all available reports are listed. Create the desired report by clicking on the respective Start button.

Once the report has been generated, you will receive a message at the bottom of the screen allowing you to start the report download with one click. Alternatively, you can also download the report using the Download button that appears to the right of the entry once the report has been created.

Note
The report language is always based on your current content language.
Note
You can also create reports of opened archived versions.
Process costs/simulation
The Process cost/Simulation (.xlsx file) can be executed on individual diagrams (BPMN and EPC). Downloading the report is described here in detail.
This report offers a detailed listing and calculation of different costs, times and capacity requirements on three worksheets. In principle, some attribute input are required in the affected diagrams of BIC Process Design for meaningful evaluation. These inputs affect not only the name of the resources and activities but also the attributes in the analysis attribute group. They are included in the report and are explained below in the respective subsections under the point of view “taken from the system”. The imported values can be adjusted manually in the report itself. Furthermore, multiple occurrences of resource objects in a diagram are recognized as one object in the report. Occurrences of activities and activities or resources with the same name are output individually in the report. Note that different objects should generally have different names, otherwise some calculations may be corrupted. In the following, the individual worksheets are explained in more detail in order to clarify the analysis procedure.
Table sheet “Activities”
This spreadsheet contains four different blocks. In the following, the functions and calculations are illustrated by the individual terms within the blocks.
Process costs: This block is essential for the further, automatically executed calculations of all times and costs. Except for the field Currency, the required fields are not filled in automatically when the report is created. Instead, they must be entered manually in the Excel file.

Date: In the corresponding cell, you can enter any date, for example, the current date.
Period of calculation: The entry of the calculation period is required in the corresponding cell. This could be “week” or “month”, for example. The period should be taken into account by entering values in BIC Process Design. Take care of consistency, so as not to distort some calculations. For example, the capacity of a resource (see worksheet “Resources”) depends on the selected period!
Instances per period: Depending on the calculation period, the number of runs of this process must be entered here, e.g. 5. Further calculations are only performed automatically using this number.
Currency: The cell associated with the currency displays the currency symbol for Euro (”€”) by default and is displayed accordingly on all worksheets. It is possible to change the currency to Dollar (“$”) by clicking on the cell and opening the dropdown list. The change will be automatically applied to all worksheets.
Activities of the process: This block offers a compact overview of the activities of the process, their frequencies and some total costs. These total costs are partly the result of subsequent calculations.

taken from the system:
Activities: Number assigned when reading the process and name of the activity
Probability: Probability with which this activity is performed in the process (in %)
Material costs (MC): Cost of an activity (in €)
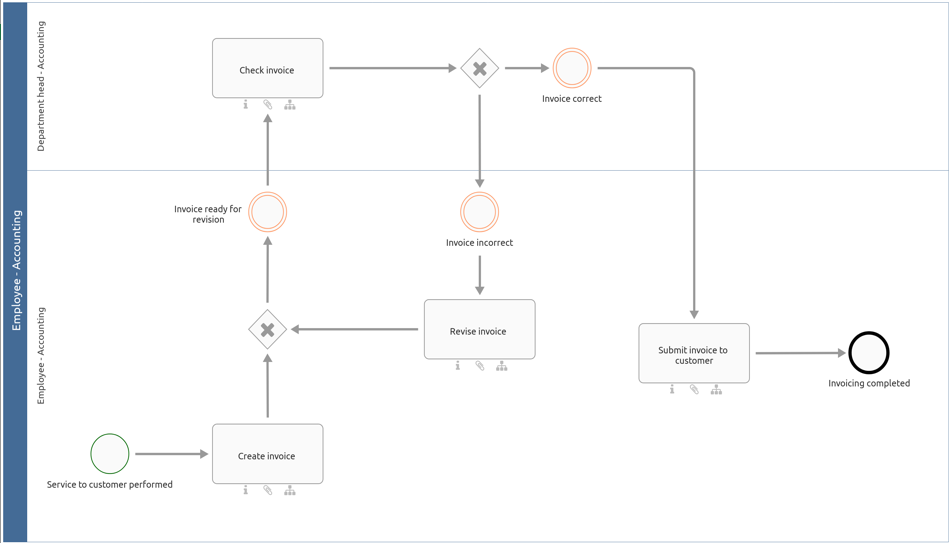
For example, the values for the activity “Create invoice” have previously been entered in the attributes in the system as follows:

Calculations in the report depending on the instances per period:
Frequency: Probability multiplied by the number of runs; it indicates how often an activity is executed per period
Total material costs (Total MC): Material costs multiplied by the frequency; corresponds to the material costs of an activity per period (in €)
Total resource costs (Total RC): Sum of all costs of the resources involved in this activity per period (in €), calculated using the “Resources” block
Total costs: Sum of total resource costs and total material costs per activity per period (in €)
Sum: These three numbers each represent the sum of the Total MC, Total RC and Total Costs of all activities. They therefore correspond to the respective total costs of the period (in €).
Times: In this block some basic and total times are listed.

taken from the system:
Process time (PT): Processing time of an activity (in minutes)
Idle time (IT): Idle time of an activity (in minutes)
Transport time (TT): Transport time of an activity (in minutes)
Setup time (ST): Setup time of an activity (in minutes)
For example, the values for “Activity 1” have previously been entered in the attributes in the system as follows:

Calculations in the report depending on the instances per period:
Total time: Sum of all times PT, IT, TT and ST multiplied by the frequency per activity (in minutes)
Sum: Sum of the total times of all activities per period (in minutes)
Resources: This block is subdivided into further resource blocks, which are lined up and each four columns long. For each resource, the name and the values listed below, such as associated costs and times, are displayed here. The involvement of a resource in an activity is indicated by the existing numbers within a block in the respective row. Accordingly, the fields remain empty if a resource does not execute an activity. The calculation for “Total RC” finally takes place across resources and thus stands in the last column of the block. The resources listed correspond to the ones in worksheet “Resources”. The worksheets are linked and influence each other.

taken from the system:
Process time (PT): Time taken by a resource to process an activity (in minutes). This corresponds to the PT of the activity if no separate entry per resource is possible in BIC Process Design. You can change the number yourself in the report.
Calculations in the report depending on the instances per period:
Resource costs per instance (RC per instance): Cost rate of the resource (see “Resources” sheet) multiplied by the PT that the resource requires to process an activity (in €). It indicates how much a resource would cost if the activity is run once.
Resource costs (RC): RC per instance multiplied by the frequency (in €). These are the costs per period that the resource causes by performing the activity.
Total process time (Total PC): Frequency multiplied by the PT that the resource needs to process an activity (in minutes). It specifies how much time the resource needs to complete the activity per period.
Sum: respective sum of RC, or PT. It indicates the total costs or total time the resource requires per activity per period (in € or minutes).
Total resource costs (Total RC): Sum of all RC per activity. It specifies the amount of costs of an activity per period, caused by the resources involved (in €).
Note
Input values transferred from the system, such as names, probabilities, costs, times and capacities, can be subsequently adjusted in the report as required. The changes are useful for analysis root-attributes “Capacity” and “Cost rate” of the “Role” object, for example, if these values are activity-specific. In contrast to occurrence attributes, root attributes are adopted for each occurrence of an object. Confirmed objects should therefore only be changed in the catalog or in the file itself.
Table sheet “Resources”
This section contains the resource requirement calculation, which shows the capacities and costs of individual resources separately.
Capacity requirements calculation: In this block, some values of resources are listed separately. These values correspond to the entries in the system, are calculated separately in the worksheet “Activities” or in this worksheet.

taken from the system:
Resources: Number assigned when the process is read and name of the resources
Capacity: Capacity of the resource (in hours)
Cost rate: Cost rate of the resource (in € per minute)
For example, the values for the role “Employee - Accounting” were previously entered in the attributes in the system as follows:

Calculations in the report depending on the instances per period:
Total resource costs (Total RC): Sum of the cost of this resource in the selected period (in €); it corresponds to “Sum” from worksheet “Activities”, block “Resources”
Total time: Sum of resource processing times over participating activities in the selected period (in minutes); it corresponds to “Sum” from worksheet “Activities”, block “Resources”
Capacity requirements: Ratio of the total time required by the resource to perform the activities of this process to its available capacity. The value of the capacity requirements therefore indicates the extent to which a resource uses its available time or whether more time is needed. A distinction is made as follows.
Value greater than 1 (red X): The time required for the tasks exceeds the capacity of this resource for the selected process. There is a capacity requirement.
Value between 0.5 and 1 (green check mark): The capacity is equal to or half the processing time required for the activities. The resource has sufficient capacity.
Value less than 0.5 (yellow exclamation point): The capacity is more than twice as large as the processing time required for the activities. The resource still has a lot of capacity.
Table sheet “Diagram”
Here you can see a picture of the evaluated diagram.

How can I export all diagrams of a category (as an Excel file)?
If an export should not only contain the data of a single diagram, you can use the export options for categories (or repositories). You can choose (in the default setting from the administration area) between the Matrix report and the simple Excel export. The exports can be configured and (de)activated in the administration of the old user interface. The following content is exported as an .xlsx file:
Export to Excel: If this export (also called Process warehouse) is created for a category, the system will take all the diagrams of the category into account. The exported Excel file includes the worksheets “Diagram” and “Object”. In the worksheet “Diagram” are listed all attributes of the involved diagrams, the diagram IDs and the name of the category above. The “Object” sheet contains the object types, the symbol types and all the attributes of the objects that are contained in the affected diagram. This also includes the Entity ID and the Occurrence ID, which uniquely identify the object and its occurrence in the diagram. In addition, the diagram name and the diagram ID for the respective objects show the affiliation to a diagram. Overall, all attributes in this export are output in the content language selected in the system.
Hint
In older versions, all attribute types were exported, regardless of whether they were deactivated or removed within the method. From now on, only visible attribute types are exported.
Note
Attribute values exceeding 32767 characters will be automatically shortened. A notification will be provided at the end of the shortened value indicating it has been reduced.
Matrix report: The created file (also called Process matrix) is divided into seven sheets. The first five sheets offer you pre-configured evaluations in form of pivot tables related to different entities. They offer evaluations about the “Application usage”, “Document usage”, “RACI mapping”, “Risk occurrence” and “Diagram metrics”. The “Data” sheet of the file contains some collected information. This includes some diagram information, all modeled activities and objects directly related to the activities, such as the so-called satellites. Among others, the Entity ID and the Occurrence ID, which uniquely identify the connected object and its occurrence in the diagram, are also listed here. Unconnected objects and objects that are connected to an activity via two corners, for example, controls of risks, are not taken into account. Furthermore, the report does not contain any information about the process flow. The last sheet “Matrix” includes a pivot table in which you can create various evaluations. For more information about how to handle pivot tables, see e.g. here or on this support website.
To create one of the exports, navigate to the desired category in the Diagrams area, open the Options in the right sidebar and click on Reports & Exports.

If you click on the Start button of the desired export, it will be generated and you will receive a corresponding message. As soon as this is completed, you can download the Excel file in a second message by clicking on the corresponding link.
Once the export has been created, you will also find a download button on the associated entry where you can download the export.

The Download button is no longer displayed if changes were made to a diagram after the export was created. In this case, you can create a new export for the current status of the category and then download it again.
Best Practice
With the process matrix you can quickly identify which satellites are connected to which activities. For example, if an application expires, you have an overview of the affected diagrams, the activities concerned and the other parties involved. For this purpose e.g., just activate the checkmarks for the PivotTable fields one at a time. You can then use Excel to filter the corresponding columns (for example, Object Type). You can also answer additional questions using the column fields and value fields of the pivot table.
Hint
The date information you find within your exports (e.g., “Valid from”, “Valid to”, “Created date”, and similar) undergo conversion to the time zone of the currently active user. This ensures that the display of date information always aligns with the user’s current time zone.
Note
You can also create Excel exports of single diagrams.